We use cookies
Don't show me again
Close
Learn more about Starfish OMS
Please, fill in the form. We'll call you back.
By clicking the button, you accept the Terms of Service & Privacy Policy

Run the processes
as they were designed to be

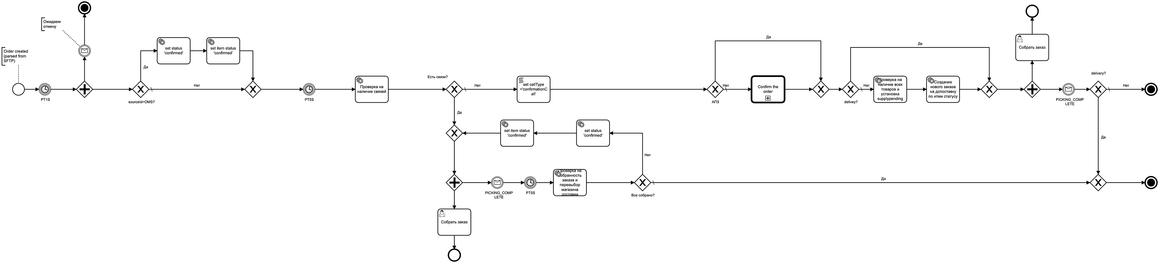
Starfish24 is driven by the BPM engine, providing maximum flexibility in modelling and implementing business processes.

Use BPMN 2.0 notation to define processes of any complexity and Starfish24 will implement them. Each process can be pre-tested and analysed for efficient execution.

The BPM engine has a high-performance architecture, executing operations in the most transparent way and avoiding heavy code. System operation is practically unaffected by the number and complexity of running orders and operations at the same time.
Logic of any complexity
Add notifications to your business processes - SMS, emails or messengers can help you effectively inform your customers about any order events.

You can implement cascading notifications to preferred channels, use customer responses as triggers for Starfish24 business processes, track the receiving status of messages.
Communicate
smartly
Direct integration with acquiring allows you to manually or automatically generate and send payment links to customers, cancel and refund, receive statuses and use them as triggers for business processes.

Connect the exchange with your website or other business systems to keep data up-to-date for all parties involved in order processing.
Payments
control
Истории наших
клиентов
Эффективность решений Starfish24 проверена в реальных условиях нашими клиентами и мы применяем накопленный опыт и экспертизу в каждом проекте.
Сделайте желаемое возможным!
Напишите нам и мы расскажем как Starfish24 может помочь именно вашему бизнесу.
Нажимая на кнопку «Отправить», я соглашаюсь с условиями обработки персональных данных